RemoteMix 3.5™ - 3-Channel Mixer with 3-wire Telephone & Bluetooth Connectivity

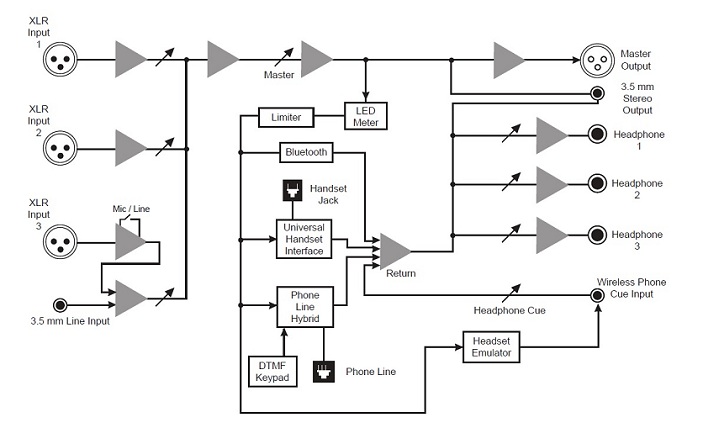
RemoteMix 3.5 is a rugged all-in-one three-channel field / OB mixer ideal for sports, news and outside events. It also incorporates a 3 channel headphone amplifier and 3-wire remote connectivity with its in-built telephone line hybrid and keypad, as well as a universal PBX handset interface, 2.5 mm wireless mobile phone interface and Bluetooth capability that allows connection to cell phones and laptops using Bluetooth Wireless Technology. And all this capability comes in a tough, portable unit that’s smaller than a lunch box. All-in-one is an understatement. The various elements have been designed to work together and save setup time in the field avoiding the need to send an engineer with patch cables and so on. All the pieces work together in one reliable integrated unit.

RemoteMix 3.5 Front

Radio and TV:

RemoteMix 3.5 was designed for live OB/Remotes. Use it as a phone line hybrid, calling into your studio talk show hybrid. Use it as a front end mixer for your POTS, ISDN or IP codec. Use it with your laptop.

RemoteMix 3.5 gives you the ultimate in phone connectivity with four IFB / Talkback feeds. Imagine being able to send and receive interview audio and pull remote IFB / Talkback out of a phone line, any business phone system (it plugs in to the handset connector of any 2-piece telephone) - even your cell phone via a cabled or Bluetooth connection. More than just a field mixer, this is a "shoot saver".

Great Sound:

A soft limiter prevents overdriving the phone line interfaces, while the mixer XLR output is pre-limited (full range). Bass Boost adds some low end before sending the signal down the phone line. Convenient 3.5 mm send and receive jacks are provided for recording the show or mixing in your MP3 player.

Bluetooth:

RemoteMix 3.5 will first attempt to connect in hands-free (cabled) mode to a cell phone. If this type of connection is not available, it will connect to any other product, such as a notebook or portable that allows a Bluetooth wireless connection. This wireless headphone mode offers a full audio bandwidth stereo connection.

Other Mobile Connectivity:

The RemoteMix 3.5 cabled cell phone interface was designed to take advantage of the increasing number of mobile phones that accept third party headsets and earpiece headsets. While some wireless phones have the 2.5 mm jack directly on the phone, others require a headset adapter which converts their proprietary connector into this 2.5mm jack.

RemoteMix 3.5 Rear

Cabled Connectivity:

The RemoteMix 3.5 can plug directly into a normal PSTN telephone line and incorporates its own in-built telephone hybrid. In addition, it can be connected via the handset connection of virtually any 2-part telephone where the telephone itself interfaces to the PBX system. This makes operation with digital and other types of exchanges that use "intelligent phones" very straightforward.

Audio:

Low-noise, low-power ICs are used throughout to preserve battery life and the low noise 100-240 VAC desktop style powersupply (included) overrides the battery power only when the supply is actually providing power. If the power goes out, the batteries automatically cut in. Input 3 can also be switched to accept Line level signals.

Features:


RemoteMix 3.5 Diagonal

Specifications
Inputs:
Microphones (3): Female XLR 2K ohm (-25dBu nom.) Channel 3 and 4 have -40 dB Mic/Line pad switch
Line = +16dBu nom. 50K ohms
Line Input: 3.5 mm Stereo line input, 20K ohms -10dBu nom
Headphone Cue In: ¼” 20K ohms, -10dBu nom.
Outputs:
Balanced Out: Male XLR 50 ohms +16 dBu Max. 20Hz - 20KHz ±1dB.
Line Out: 3.5mm Stereo line output, 100 ohms -10 dBu nom.
Headphones (3): ¼” Stereo 8 ohms, 1/3 watt per channel
Phone Line :
Connector: RJ11C.
Isolation: 1500 VAC
Ringer: 0.9B REN.
Keypad: DTMF
PBX Interface: RJ22
PBX Handset: interface simulates electret, dynamic and carbon handset microphone types (Switch selectable)
Wireless phone: 90cm / 36" cable provided with 2.5mm, 3-conductor headset plug. Adaptors for other phones are usually available - please call
Power:
120-240 VAC, 50-60 Hz external power supply -or- two 9 VDC batteries.
Size:
23cm x 20cm x 7.6cm (9.5" x 8" x 3" approx)
Weight:
1.75 Kg (3.8 pounds approx)

The Bluetooth word mark and logos are owned by the Bluetooth SIG, inc. All trademarks are recognised.

Glensound GS-MPI004 BROADCASTERS MOBILE (CELL) PHONE GS-U2S, GSGC25, GSGC24, G722, G.722, GSGC5, GSGC4, GSGC8, SixMix, Six Mix, 6-Mix, Henry Engineering, TieLine Commander, Remote Mix 4