HD-LOGO - SD/HD Logo Generator
Features:
- Broadcast Digital Logo Inserter
- Static and Animated Logos
- 4-layes / 4-logos on-screen together
- Ethernet upload of logos as .BMP or .TGA files
- GPI Control and RS-422 control
- Dedicated control panel available (RPP6)
- 1-U rack with bypass relay for up to 4x HD boards (HD-RK4)
- Also available - EasyMix-HD 2-Input Mixer and HD-DSK Downstream Keyer
- Custom configuration by mixing HD-range within the same rack
- Works with HD and SD signals
- Low-Cost
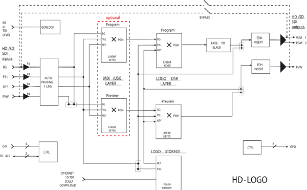
The HD-LOGO is part of a new family of low-cost modular HD/SD products that all fit into a 1-U rack-frame system. The HD-RK4 rack has relay bypass in case of mains failure, making them suitable for on-air and broadcast use. HD-LOGO Logo Generator/Inserters can be used in systems with EasyMix-HD mixers and HD-DSK Downstream linear keyers with up to 4 cards housed in a single 1-U rackframe.
The HD-LOGOis the latest in our established range of Logo Generator / Inserters. Logos (including animated logos) are created with Windows™ software and uploaded via Ethernet to the HD-LOGO where they are stored. Sequences may incorporate fade up / down, move and distort with sequences programmable via the LogoEdit software for single button / GPI recall. The Key signal can be automatically generated or created separately providing the opportunity to produce transparent logos. Logos are stored in non-volatile memory with 64 video pages (full-screen logos) as standard.
Applications:
The HD-LOGO is the latest in our established range of modular Logo Generator/Inserters. Applications include:
- Station Branding
- Fault Messages
- Post-production
- A/V Systems
- Corporate Presentations
| Specifications |
| Video/Processing: |
| Programme Inputs |
SD/HD Background - BNC-F 75 Ohm Terminating - with 1-line autophasing
SD/HD Foregroud/Fill - BNC-F 75 Ohm Terminating - with 1-line autophasing
SD/HD Key - BNC-F 75 Ohm Terminating - with 1-line autophasing
SD/HD Preview Input - BNC-F 75 Ohm Terminating - with 1-line autophasing |
| Genlock Input |
Black and Burst for SD or Tri-Level for HD - with loop-through (feeds all cards in HD-RK4
Horizontal and Vertical phase adjustment |
| Programme Outputs |
2x SD/HD Programme Output BNC-F 75 Ohm - with relay bypass in rackframe |
| Preview Output |
SD/HD Preview Output BNC-F 75 Ohm Terminating - with relay bypass in rackframe |
| Keying |
In-built downstream SD/HD Linear Keyer for Logo insertion
Optional additional Mix/DSK Layer with external inputs |
| Standards |
SD - 270MBits/s, HD - 1.485 Gbits/s
- 625i SD (EBU BT601)
- 525i SD (SMPTE 125M)
- 1080i/50 HD (SMPTE 274M-6)
- 1080i/59.94 HD (SMPTE 274M5)
- 720p/50 HD (SMPTE 296-M3)
- 720p/59.94 (SMPTE 296-M2)
- FCC Part 15 & CE Compliant
|
| Internal Processing |
12-bit |
| Embedded Audio |
Transparent to Aux Data and Embedded Audio
Audio is routed un-mixed |
|
| Logos: |
| Logo Storage |
384Mbytes Flash Memory (64 full-screen logos) |
| Logo Creation |
Windows™ LogoEdit software (included) for static & animated logo creation, positioning and up-load |
| Logo Upload |
Ethernet 10/100base-T |
|
| Control: |
| GPI |
6x GPI Inputs - pull-to-ground
5x GPI Tally Outputs - open collector |
| 1-U Control Panels |
RSC-16 - to select 16 logos / sequences and logo move - via RS-422
RSC-8 - to select 8 logos / sequences and logo move - via RS-422 |
| EDH |
EDH Insertion on output |
| Transitions |
Cut and Fade (programmable) |
| Downstream |
Fade-to-Black (programmable) on Programme Output |
|
| Power Requirements: |
| Consumption |
90VA max DC Low-voltage from external switch-mode module (supplied) |
| External PSU |
100-250VAC 50-60Hz with IEC mains input |
| Connector |
5mm / 2mm Coaxial - +ve inner |
| Backup |
Dual Redundant PSUs available (optional - PW-90) |
|
| Physical: |
| Operating Temperature |
0-50C (32-122F) |
| Relative Humidity |
0% - 90% non-condensing |
| Size |
1-U x 19" Rackmount - 483 x 133 x 450 deep (19" x 5.25" x 15") approx |
| Weight |
4Kg (6lbs) approx |
|